客服联系:QQ:1979263030
华夏传媒网
今天:

被指与王朔余华朱自清等人作品部分句子“相似”,作家杨本芬回应

时间:2026-02-26 14:47 来源:红星新闻  ■  佚名 点击:

近日,博主“抒情的森林”在社交媒体表示,曾推出《秋园》《我本芬芳》等作品的作家杨本芬的部分作品内容,与王朔、余华、朱自清、霍达等作家的作品部分句子结构上,存在相似之处。对此,杨本芬25日在自己的社交媒体发文回应,对作家和读者表示歉意,并表示,“我的故事来自我的生活,它们是不可替代的生命体验。在个别的地方我用到了别人的句子,但它们依然是我的小说……”

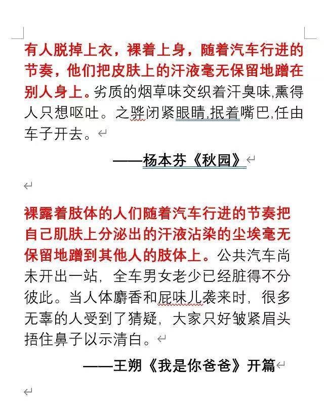
此前,在豆瓣和小红书平台,“抒情的森林”晒出了杨本芬作品部分语句的对比图。例如那本让杨本芬正式走入读者视野的《秋园》,出现了与作家王朔《我是你爸爸》开篇相似的句子结构。

图据“抒情的森林”

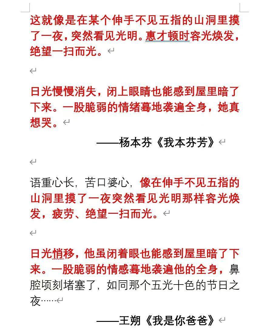
此外,杨本芬出版于2022年的作品《我本芬芳》也出现了与王朔作品《我是你爸爸》相似的句子结构。

图据“抒情的森林”

在“抒情的森林”晒出的对比图中,杨本芬出版于2021年的《浮木》中的句子,与朱自清作品《荷塘月色》中的句子出现相似之处。

图据“抒情的森林”

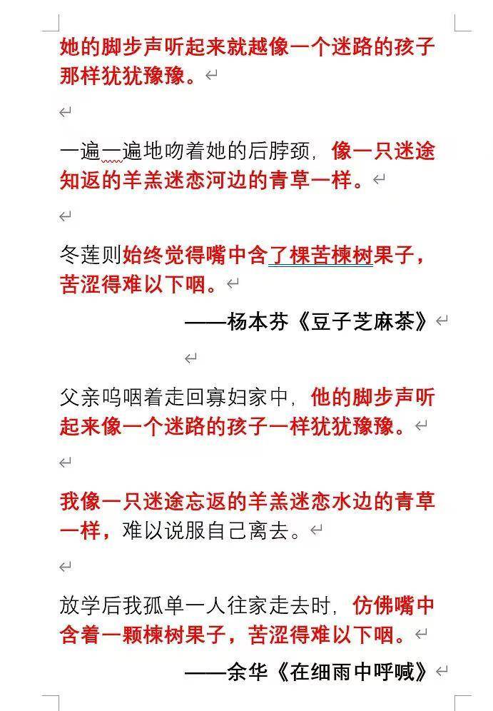
出版于2023年的作品《豆子芝麻茶》,部分句子出现与余华作品《在细雨中呼喊》、霍达作品《穆斯林的葬礼》等相似之处。

图据“抒情的森林”

杨本芬作为素人作家的代表,于80岁高龄出版《秋园》,其作品被誉为女版《活着》”。随后她又相继推出《浮木》《我本芬芳》《豆子芝麻茶》等作品。在《秋园》的自序中,杨本芬这样表述自己的写作初衷,我意识到:如果没人记下一些事情,妈妈在这个世界上的痕迹将迅速被抹去。在不算遥远的那一天,我自己在这世界上的痕迹也将被抹去,就像一层薄薄的灰尘被岁月吹散。

针对“抒情的森林”指出的相似段落,杨本芬在社交平台上晒出了部分摘抄本的照片。这些摘抄本大都已经发黄斑驳,甚至有胶带粘贴过的痕迹。她提到,自己是六十岁才开始冒出写作的念头,此前没有接受过文学教育,也没有从事过任何与文学有关的工作,阅读是她学习写作的唯一途径,自己像“小学生一样勤勉地抄写好词好句……一些词句和段落就印在脑子里,写作时遇到相似的心境或场景,有时它们便会跳出来。有时候觉得别人的表达更妥帖,便也用到自己笔下”。

杨本芬晒出的部分摘抄本

杨本芬提到,自己没有想过有一天会成为作家,在陆续写下很多故事的20年后,才意外得以出版。在出版时“有些借用的语句已经遗忘了”。但她也坦言,遗忘不能作为理由,之后遇到写作卡壳的时,也会去翻翻摘抄本看别人是怎么写的。

杨本芬在回应中对作家和读者表示歉意:“现在我明白,一个作家是不能用别人文字的,哪怕一句也不行……袭用别人的语句是违背写作伦理的,现在我懂了这个道理。”

最后,杨本芬也表示:“我的故事来自我的生活,它们是不可替代的生命体验。在个别的地方我用到了别人的句子,但它们依然是我的小说……我还是庆幸自己一直很努力,才写出这些作品,它们是实实在在的生命印迹。不完美,但它们是我的。”

 

   免责声明:华夏传媒网本栏目发布信息,目的在于传播更多信息,丰富网络文化,稿件仅代表作者个人观点,与华夏传媒网无关。其原创性以及文中陈述文字和内容未经本网证实,对本文以及其中全部或者部分内容、文字的真实性、完整性、及时性本网不作任何保证或承诺,请读者仅作参考,并请自行核实相关内容。凡注明为其他媒体来源的信息,均为转载自其他媒体,转载并不代表本网赞同其观点,也不代表本网对其真实性负责。您若对该稿件内容有任何疑问或质疑,请即 华夏传媒网联系,本网将迅速给您回应并做处理。华夏传媒网客服热线:QQ1979263030
责任编辑:华夏传媒网

网友评论:

验证码: 点击我更换图片

评论仅代表网友看法!请遵守国家相关法律法规!
    新闻投稿联系    QQ:48304305
关于我们 | 免责声明 | 本网招商 | 联系我们 | 法律顾问 | 广告服务